
MIL-DTL-287J
4.6.1.3.3 Disposition of sample units. Sample units which have been subjected to group B inspection shall not be
delivered on the contract or purchase order.
4.7 Methods of inspection.
4.7.1 Visual and mechanical examination. Assemblies shall be examined to verify that the materials, design,
interface, physical dimensions, finish, marking, and workmanship are in accordance with the applicable
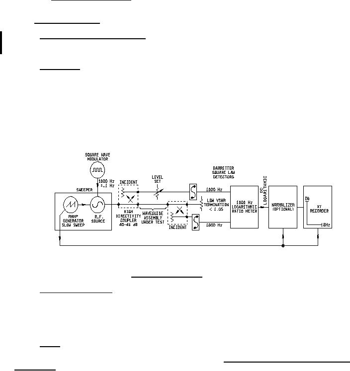
4.7.2 Insertion loss. The insertion loss of the assembly shall be measured over the specified frequency range
(see 3.1 and 3.5.1), using the test setup of figure 1 or equivalent. If the test must be made at fixed frequencies, the
test shall be made at not less than 10 equally spaced points evenly distributed across the frequency range of the
assemblies (see 3.1). The test equipment(s) shall be capable of providing a continuous measurement of insertion
loss over the required frequency ranges. A means shall be provided for producing a permanent record of the
assembly's insertion loss versus frequency. The permanent record of each assembly shall be packaged with the
unit when shipped. The measured system and permanent record shall provide a minimum accuracy of 0.02 dB over
the frequency ranges 1.12 through 2.6 GHz and above 26.5 GHz and 0.01 dB over the frequency ranges 2.6
through 26.5 GHz.
FIGURE 1. Insertion loss test setup.
4.7.3 Stability of insertion loss. Stability of insertion loss (see 3.5.2) shall be determined by measuring insertion
loss, as specified in 4.7.2, during the time the assembly is being deformed to the bending angle specified (see 3.1
and 3.5.13). When repeated twist is specified (see 3.1), the assembly shall be slowly twisted, either clockwise or
counterclockwise, whichever is the lower, to an average angle equal to the value specified (see 3.1). A record shall
be made of the maximum insertion loss observed for any deformed position. The permanent record of each
assembly shall be packaged with the unit when shipped.
4.7.4 VSWR. The VSWR of the assembly shall be measured over the specified frequency range and length (see
3.1 and 3.5.3), using the test setup of figure 2 (see reference "Precision Coaxial VSWR Measurements By Coupled
Sliding-Load Technique," by B.O. Weinschel, pp. 292-300, Dec. 1964, IEEE Transactions on Instrumentation and
Measurement.) If the test must be made at fixed frequencies, the test shall be made at not less than 10 equally
spaced points evenly distributed across the frequency range of the assemblies (see 3.1). The test equipment(s)
shall be capable of providing a continuous measurement of VSWR over the required frequency ranges. A means
shall be provided for producing a permanent record of the assembly's VSWR versus frequency. If VSWR is not
directly measured; that is, if return loss is measured and VSWR is calculated from that measurement, the
permanent record shall indicate the worst case VSWR numerically for each frequency band and shall provide the
calculation used to obtain the calculated VSWR. The permanent record of each assembly shall be packaged with
the unit when shipped. The measurement system and permanent record shall provide a minimum accuracy of 0.01
over the frequency ranges below 26.5 GHz and a minimum accuracy of 0.02 over the frequency ranges 26.5 GHz
and above. The length of the assembly to be used for the VSWR measurements shall be as specified in 4.7.4.1 or
in 4.7.4.2, as applicable.
8
For Parts Inquires submit RFQ to Parts Hangar, Inc.
© Copyright 2015 Integrated Publishing, Inc.
A Service Disabled Veteran Owned Small Business